The train is coming along nicely. The bulk of the frame, tank and cab is welded steel. Now it is time to fire up the MultiCam once more and do the many details we need.
![]() |
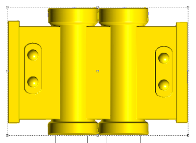
The valve box was built as a separate relief as were the end caps. These were nudged into position (relative to the cylinders) Then I modified the valve box relief by adding the oblong shape and the rivets.
Then I created a zero height relief and merged highest, everything to it.
Using the slice tool I cut off the zero height relief.
The connecting rod covers were the next task. First I created a flat relief.
To add slope to the flat reliefs I used the sweep two rails tool to create a slope mesh. I merged this to the flat relief by adding to.
Then I created the bracing flanges (also a flat relief.) These and everything else was nudged vertically (in the front and side views) until everything looked good. Then I created a zero height relief Everything was once again merged highest to this flat relief. Using the slice tool removed the flat relief when I was done.
Next I added the rivets by modifying the base relief.


















